주소복사 | 조회 수 1111 추천 수 1 댓글 3
?

단축키

Prev이전 문서

Next다음 문서

크게 작게 위로 아래로 게시글 수정 내역 댓글로 가기 인쇄
?

단축키

Prev이전 문서

Next다음 문서

크게 작게 위로 아래로 게시글 수정 내역 댓글로 가기 인쇄
Extra Form
안녕하십니까. 
이번에 종이비행기접는것을 애니메이션 시켜야 하는데요
몰프를 이용해서 하는방법이 자연스러울것 같아서 이용해보려 하는데 
잘되지않아 질문 드려봅니다. 

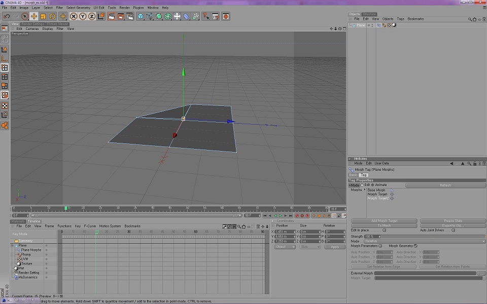
1.처음에 몰프1에 애니를 주고 

몰프1.jpg

2에 이어받아 접혀있는 몰프타겟을 주엇지만 
몰프2.jpg

결국 이렇게 되어버립니다.


몰프3.jpg

해결방법이 정말 없을지 꼭좀 알려주시면 감사하겠습니다.
 
혹시나 하는 마음에 파일도 같이 동봉합니다~~ 

잘좀 봐주세요~~ ㅜ_ㅜ
  • ?
    .피. 2010.02.05 00:27
    몰프로는 힘들고요.
    1. PLA 를 이용하시거나..(검색)
    2. Joint 를 이용하셔야 합니다..(고수가 아니면 어렵겠죠.)
  • profile
    선계용 2010.02.05 01:11
    저도 비슷한작업하고있는데 저같은경우 접히기까지의 과정은 한프레임씩 접히는것처럼 노가다한후에 마지막 부분에서 에니메이션을 이어나갓습니다 ㅎㅎ  과정을 단계적으로 모델링한다음 순차적으로 보여주는방법 으루요 (진리의노가다 ㅠ.ㅠ)
  • ?
    성은 2010.09.20 14:50
    pla한번 검색해보나겠네요

질문과 답변

question and answer

List of Articles
번호 분류 제목 글쓴이 날짜 조회 수
공지 Octane 옥테인 크래시 관련 자주 올라오는 질문들과 해결하는 법을 정리해보았습니다. 16 file 이효원 2020.04.19 269331
공지 [필독] 단톡방 질문 방식 관련 공지사항 4 file 권오훈 2019.06.27 221258
공지 일반 [필독] 질문 게시판 유의사항 ! 권오훈 2019.06.27 217761
6650 텍스쳐 이미지 맵핑 ㅠㅠ 5 file 슈퍼펭귄 2010.02.05 1567
6649 텍스쳐 특정 오브젝트만 리플렉션하려고 합니다. 2 file 스치듯 2010.02.04 678
6648 Bodypaint 3D 페인트 셋업 위자드를 이용해서 UV를 만들었는데 가로세로 비율이 틀려요 1 김민찬 2010.02.04 658
6647 MoGraph plain effector와 shader effector의 정확한 차이가 뭔가요? 7 스치듯 2010.02.04 954
» 애니메이션 종이비행기접는법을 몰프로 이용해서 해보려합니다. 3 file 부욱-- 2010.02.04 1111
6645 텍스쳐 돈다발 쌓이는 모습 작업중인데요. 맵핑이 잘 안되서요(사진수정) file 액션피플 2010.02.04 695
6644 모델링 블린으로 겹치는 부분을 없애고 싶은데요 3 file 임갬 2010.02.04 854
6643 매트릭스 오브젝트 cloth 줬을경우 파티클 1 소년톤 2010.02.04 632
6642 텍스쳐 멀티 텍스쳐를 사용하고싶은데 방법을..ㅡㅡ; 3 인디안 2010.02.04 874
6641 모델링 Bevel 또는 Extrude에서의 Maximum Angle값? 2 제이에그 2010.02.04 807
6640 텍스쳐 .obj Export시 .mtl 파일 생성하는법 부탁드려요 3 Mr.Q 2010.02.04 1211
6639 텍스쳐 유리와 메탈제질에 관해 질문 드립니다. 5 file 신군 2010.02.04 2798
6638 프로그램 zmodeler 프로그램이 어떤건가요? 3 아스피린 2010.02.03 713
6637 MoGraph Shader Effector란 무엇인가요? 11 이군 2010.02.03 1328
6636 rpf포맷으로 아웃풋을 뽑을때 velocity값을 찾을수가 없습니다 3 file 주노 2010.02.03 617
목록
Board Pagination Prev 1 ... 1453 1454 1455 1456 1457 1458 1459 1460 1461 1462 ... 1901 Next
/ 1901
닫기

마이페이지

로그인을 해주세요