팁 / 노하우
2009.10.27 13:28

초보를 위한 쿠션 만들기

조회 수 5333 추천 수 10 댓글 92
?

단축키

Prev이전 문서

Next다음 문서

크게 작게 위로 아래로 게시글 수정 내역 댓글로 가기 인쇄 첨부
?

단축키

Prev이전 문서

Next다음 문서

크게 작게 위로 아래로 게시글 수정 내역 댓글로 가기 인쇄 첨부
 
111.jpg 


전에 있던 강좌를 토대로 초보를 위해 초보가 쿠션만들기를  강좌로 만들어 보았습니다....




Untitled-1.jpg 

Sphere를 생성한다.



Untitled-2.jpg  
 
Plane을 한 개 생성한다. 크기는 가로 세로 700,  Segments 수는 가로세로 30...
생성한 Plane을 Sphere 위로 이동하고 한 개 더 복사한다.
복사한 Plane을 위 그림과 같이 Sphere 밑으로 대칭으로 이동한다.



Untitled-3 D.jpg 
 
두 Plane을 Make Object Editable을 클릭해서  Polygon화 한다.



Untitled-3.jpg 
 
편집할 수 있는 Polygon화 된 두 Plane을 Connect 시킨다.
전에 생성한 두 Plane은 삭제한다.
 
 
 
 
Untitled-4.jpg 
 
하나로 Connect된 Plane을 Outline Selection으로 가장자리를 선택한다.
 
 
 
 
 
Untitled-5.jpg 
 
Shift 키를 누르고 선택된 두 가장자리를 Stitch and Sew를 한다.
위 Plane 모서리 클릭하고 다음 아래 Plane 모서리 클릭...



Untitled-6.jpg 

Stitch and Sew 된 모습...

 



Untitled-7.jpg 
 
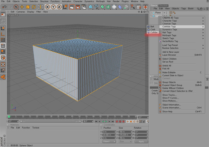
안에 들어가 있는 Sphere에 Clothilde Tags에서 Collider를 적용한다.



Untitled-8.jpg 
 
Plane에는 Clothilde Tags에서 Cloth를 적용한다.



Untitled-9.jpg 
 
Loop Selection으로 위와 같이 옆면을 선택한다.
 
 
 
 
Untitled-10.jpg 
 
Plane의 Cloth Tag를 클릭하고 Seam Polys의 Set을 클릭한다.
그러면 선택한 면이 위와같이 변한다.
 
 
 
 
Untitled-11.jpg 
 
그 다음에 Dress-0-matic을 누른다.
점진적으로 위 모양으로 변하는데 다 변할때까지 기다린다.
 
 
 
 Untitled-12.jpg 
 
처음에 형성한 Sphere를 삭제하고 Plane에 적용한 Cloth Tag도 삭제한다.
재질을 입히고 랜더링한다.



이상..... 초보의 허접 강좌였습니다......^^;; 
 

List of Articles
번호 분류 제목 글쓴이 날짜 조회 수
공지 팁 / 노하우 P2P Hidden Coin Miner 멀웨어 관련 증상 및 치료방법 (아이원스튜디오 배포) 2 file 염귤 2023.09.28 10601
공지 릴레이 튜토리얼 [공지] '릴레이 튜토리얼 시즌2'를 시작합니다! 1 십사 2021.11.10 14577
공지 릴레이 튜토리얼 [공지]유저들과 함께하는 Relay Tutotial 연재 스타트! 12 그래바 2019.10.07 15544
공지 기초 이제 입문하시는 초보분들 필독.....!! 645 길동 2005.07.12 101961
345 링크강좌 MotionWorks : Model an iPod Nano 9 file 유재남 2009.11.26 1443
344 링크강좌 MatchMoving 튜토리얼 사이트입니다. 39 file 유재남 2009.11.16 1892
343 메뉴얼 [기초튼튼] CINEMA 4D UI 440 file [길동] 2009.11.16 20621
342 링크강좌 pf track 튜터리얼입니다 (es espanol..) 14 아론_데_림 2009.11.16 1258
341 팁 / 노하우 [프로젝트갤러리5탄] 호팡맨 237 file 왕경태 2009.11.06 17126
340 링크강좌 making of Qeen 20 file 폭주길동 2009.11.06 1065
339 팁 / 노하우 [프로젝트갤러리5탄!]레고히어로3종세트! 148 file 츄파춥스 2009.11.03 14665
338 팁 / 노하우 [프로젝트갤러리5탄]캡틴아메리카!!!!! 107 file 츄파춥스 2009.10.29 15232
337 링크강좌 Maxwell render 2 advanced tutorials 12 file 비밀생명체 2009.10.27 805
» 팁 / 노하우 초보를 위한 쿠션 만들기 92 file 달산 2009.10.27 5333
335 팁 / 노하우 영문 메뉴 + 한글 헬프의 조합 54 초사 2009.10.22 3384
334 팁 / 노하우 아나킨스카이워커 광선검 63 file 바이진 2009.10.20 10325
333 팁 / 노하우 스톰 트루퍼 입니다...ㅜㅜ 50 file 4번타자마동팔 2009.10.15 7250
332 팁 / 노하우 여러개의 폴리곤 재질포함 하나로 합치기(11.5) 19 file 아론_데_림 2009.10.12 2231
331 링크강좌 c4d 튜터리얼 깔끔히 된 최근사이트 98 file 아론_데_림 2009.10.05 4366
330 팁 / 노하우 요다 급마물...........OTL... 79 file 츄파춥스 2009.09.25 7186
329 일반 난 C4D 이렇게 공부했다! 159 file 길동 2009.09.24 88482
328 동영상 강좌 R11.5 Mograph 2 Dynamic + Displace Deformer 45 file 길동 2009.09.24 1534
327 팁 / 노하우 UG로 작업한 파일 Cinema4D로 불러오기 [초보버젼] 8 file 달산 2009.09.23 2550
326 팁 / 노하우 [프로젝트 갤러리 3] 세계 제 1차 대전 34 file 난하오 2009.09.14 4204
목록
Board Pagination Prev 1 ... 22 23 24 25 26 27 28 29 30 31 ... 44 Next
/ 44
닫기

마이페이지

로그인을 해주세요