안녕하세요!!
아래 튜토리얼을 따라 나무가 자라는 장면을 제작하고 있습니다.
https://www.youtube.com/watch?v=pb-S9ojZELE
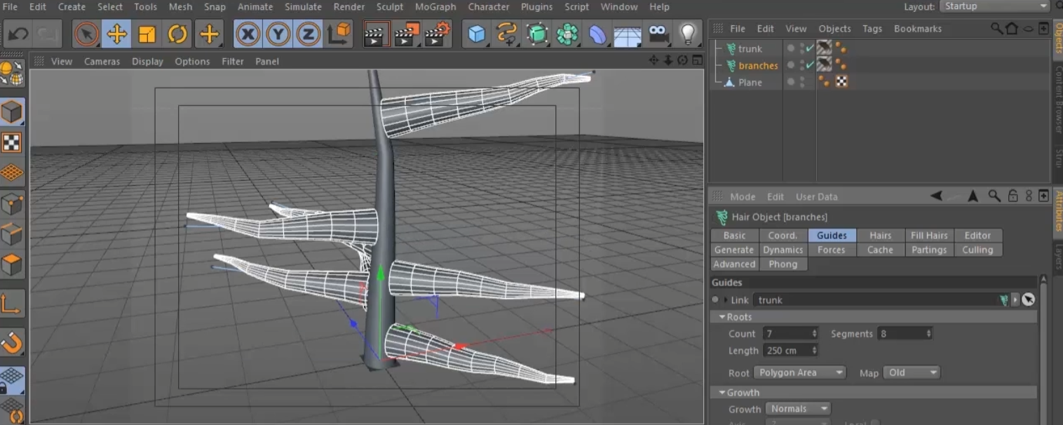
11년전 튜토리얼에서는 Hair object > Guides > link : hair object를 넣음 > Root : polygon area 선택이 가능합니다.

제가 24년버전으로 제작하면서는 Hair object > Guides > link : hair object를 넣으면 아래와 같은 항목만 나오고 polygon area를 선택할 수 없습니다.

여기서 hair vertex나 hair lines를 선택하면 아래와 같이 일자로 배열이 됩니다.

여기서 hair vertex나 hair lines를 선택한 상태로 Growth에 Random를 선택하면 각도가 자유분방하고 중앙 심에서 떨어진 곳에 나뭇가지가 붙습니다.

위와 같이 튜토리얼대로 제작하기가 어려워 2가지를 질문드리고 싶습니다..!
질문 1) 버전이 바뀌면서 Hair object > Guides > link : hair object를 넣음 > Root : polygon area 선택이 불가능해진 것일까요?
질문 2) hair object를 깨서 폴리곤으로 만들어 link를 해보았는데 이때는 튜토리얼처럼 나무 자리가 형성은 되지만 튜토리얼대로 나무가 자라나는 모션을 구현하기가 어렵습니다. 이를 해결할 방법이 있을까요?
간단한 키워드라도 알려주시면 제가 열심히 찾아보겠습니다!
긴 내용 읽어주셔서 감사합니다!!