
어제부터 갑자기 어떤 오브젝트들을 model모드에서 선택했는데도, 외곽부분만 라인이 뜨는게 아니라 전체 Edge들이 활성화됩니다... 제가 뭘...잘못만졌는지...당황스럽습니다...도와주세요
| 첨부 '1' |
|---|
| 채택포인트 | 50 |
|---|

어제부터 갑자기 어떤 오브젝트들을 model모드에서 선택했는데도, 외곽부분만 라인이 뜨는게 아니라 전체 Edge들이 활성화됩니다... 제가 뭘...잘못만졌는지...당황스럽습니다...도와주세요
| 번호 | 분류 | 제목 | 글쓴이 | 날짜 | 조회 수 |
|---|---|---|---|---|---|
| 공지 | Octane |
옥테인 크래시 관련 자주 올라오는 질문들과 해결하는 법을 정리해보았습니다.
16 |
이효원 | 2020.04.19 | 297308 |
| 공지 |
[필독] 단톡방 질문 방식 관련 공지사항
4 |
권오훈 | 2019.06.27 | 253213 | |
| 공지 | 일반 | [필독] 질문 게시판 유의사항 ! | 권오훈 | 2019.06.27 | 241652 |
| 28612 | 일반 |
일립티컬 운동기구 리깅 관련 질문
3 |
시폰 | 2026.02.26 | 180 |
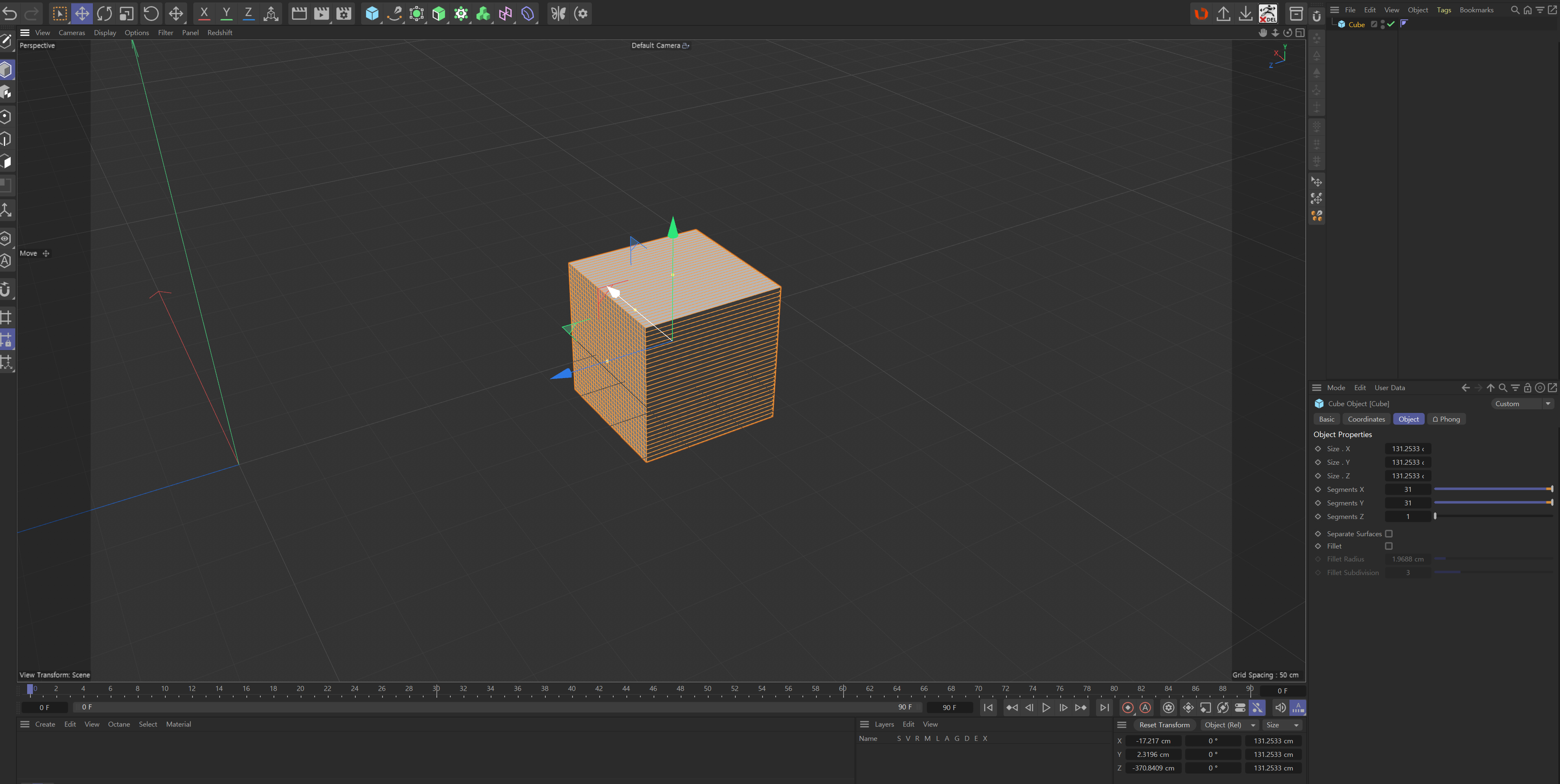
| » | 모델링 |
50
model 모드에서 오류
1 |
콩콩투 | 2026.02.26 | 152 |
| 28610 | 그 외 프로그램 |
Node effect효과?는 어떻게 하는건가요?
2 |
해몽 | 2026.02.26 | 129 |
| 28609 | 시뮬레이션 |
리지드바디 오류 해결
|
정연주 | 2026.02.24 | 142 |
| 28608 | 애니메이션 |
시포디 Tube 모션 질문 (콜로소)
|
doavmem123 | 2026.02.24 | 189 |
| 28607 | 애니메이션 | 100 버기카 제작 관련 질문 (더블 위시본 서스펜션 구현) 1 | 블라블러 | 2026.02.23 | 167 |
| 28606 | 모델링 |
완료
미러후, 미러된 새로운 object의 축이 비틀어져 있습니다..ㅠ
4 |
지우우해 | 2026.02.22 | 203 |
| 28605 | PC조립 | 컴퓨터 맞췄는데, 시뮬레이션 돌리는데 무리가 없을까요? AMD vs Intel 3 | 라피 | 2026.02.19 | 223 |
| 28604 | 일반 |
경로에 따라 움직이는 화살표 (두갈래길)
2 |
짱돌 | 2026.02.19 | 184 |
| 28603 | 일반 |
10
완료
옥테인 맥북 m4
3 |
포퍄퍄포 | 2026.02.18 | 239 |
| 28602 | 모델링 |
10
일러스트 불러온 파일 면정리
2 |
김축구 | 2026.02.18 | 174 |
| 28601 | 라이팅 |
10
터널씬에서 라이팅이 너무 어두워요
1 |
띠우니 | 2026.02.16 | 222 |
| 28600 | PC조립 |
100
조립 pc 견적 조언 부탁드립니다!
3 |
호리 | 2026.02.15 | 211 |
| 28599 | Octane |
완료
옥테인 재질 머테리얼 변환이 이상합니다ㅜㅜ
2 |
아챱다 | 2026.02.15 | 160 |
| 28598 | Octane |
Scatter를 엄청 디테일하게
3 |
완전초보여 | 2026.02.14 | 208 |
와이어프레임 모드가 켜져서 그렇습니다. preference에서 꺼 주세요.