애니메이션
2026.02.24 16:11

시포디 Tube 모션 질문 (콜로소)

주소복사 | 조회 수 13 추천 수 0 댓글 0
Atachment
첨부 '5'
?

단축키

Prev이전 문서

Next다음 문서

크게 작게 위로 아래로 게시글 수정 내역 댓글로 가기 인쇄
?

단축키

Prev이전 문서

Next다음 문서

크게 작게 위로 아래로 게시글 수정 내역 댓글로 가기 인쇄
Extra Form

1.png

2.png

3.png

4.png

5.png

 


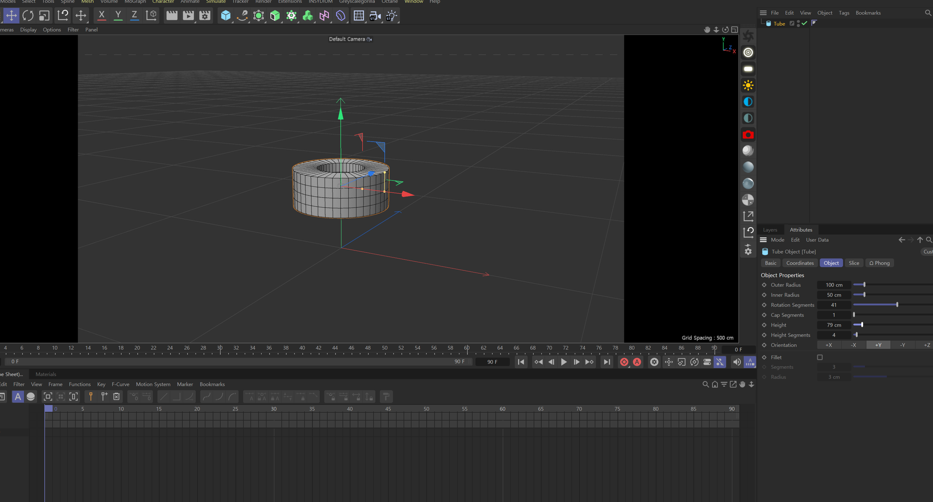
강의를 보며 따라 튜브 모션을 따라서 만드는 중입니다!

강의 스샷을 보시면 아시겠지만 바닥 면을 기준으로 위로 솟으면서 다시 내려오는 튜브 모션을 보실 수 있습니다.

문제는 제가 Tube를 생성하여 Radious를 조절하여 Height로 모션을 주면 가능할 거라고 생각했는데
보시는 바와 같이 바닥에서 솟아오르지 않고 가운데 축을 기준으로 위아래로 형성되는 걸 보실 수 있습니다.
그래서 Axis축을 바닥으로 옮겨야하나? 했는데 그럴려면 edit 모드로 Tube를 깨야 하는데 
강의에 나와있는 tube에는 깨지 않고 Tube를 그대로 사용한 것 같아서요 ㅠ

Null로 묶거나 edit모드로 깨지 않고 튜브를 강의와 같이 바닥에서 위로 솟아오르게 할 수 있는 방법을 
알고 계시는 분이 있다면 답변 부탁드릴게요 ! ㅠ
 


질문과 답변

question and answer

List of Articles
번호 분류 제목 글쓴이 날짜 조회 수
공지 Octane 옥테인 크래시 관련 자주 올라오는 질문들과 해결하는 법을 정리해보았습니다. 16 file 이효원 2020.04.19 289028
공지 [필독] 단톡방 질문 방식 관련 공지사항 4 file 권오훈 2019.06.27 244593
공지 일반 [필독] 질문 게시판 유의사항 ! 권오훈 2019.06.27 234188
28609 시뮬레이션 리지드바디 오류 해결 newfile 정연주 2026.02.24 9
» 애니메이션 시포디 Tube 모션 질문 (콜로소) newfile doavmem123 2026.02.24 13
28607 애니메이션 100 버기카 제작 관련 질문 (더블 위시본 서스펜션 구현) 1 new 블라블러 2026.02.23 27
28606 모델링 완료 미러후, 미러된 새로운 object의 축이 비틀어져 있습니다..ㅠ 4 file 지우우해 2026.02.22 36
28605 PC조립 컴퓨터 맞췄는데, 시뮬레이션 돌리는데 무리가 없을까요? AMD vs Intel 3 update 라피 2026.02.19 44
28604 일반 경로에 따라 움직이는 화살표 (두갈래길) 1 file 짱돌 2026.02.19 46
28603 일반 10 옥테인 맥북 m4 1 file 포퍄퍄포 2026.02.18 58
28602 모델링 10 일러스트 불러온 파일 면정리 2 file 김축구 2026.02.18 46
28601 라이팅 10 터널씬에서 라이팅이 너무 어두워요 1 file 띠우니 2026.02.16 63
28600 PC조립 100 조립 pc 견적 조언 부탁드립니다! 2 updatefile 호리 2026.02.15 66
28599 Octane 완료 옥테인 재질 머테리얼 변환이 이상합니다ㅜㅜ 2 updatefile 아챱다 2026.02.15 49
28598 Octane Scatter를 엄청 디테일하게 3 file 완전초보여 2026.02.14 78
28597 Octane 30 완료 시포디 두개 버전에 옥테인 3 가비자가비 2026.02.14 79
28596 Octane 10 옥테인 바나나 제질 1 file 야마야야햐 2026.02.12 104
28595 애니메이션 50 피부 위에 물결이 치며 만들어지는 애니메이션 2 file 파랑펭귄 2026.02.12 93
목록
Board Pagination Prev 1 2 3 4 5 6 7 8 9 10 ... 1908 Next
/ 1908
닫기

마이페이지

로그인을 해주세요