프로젝트파일을 첨부해주세요. 이미지 첨부시 본문삽입을 꼭! 해주세요.

카티아에서 STP 파일을 Moi 에서 OBJ 파일로 변환 후 불러오면
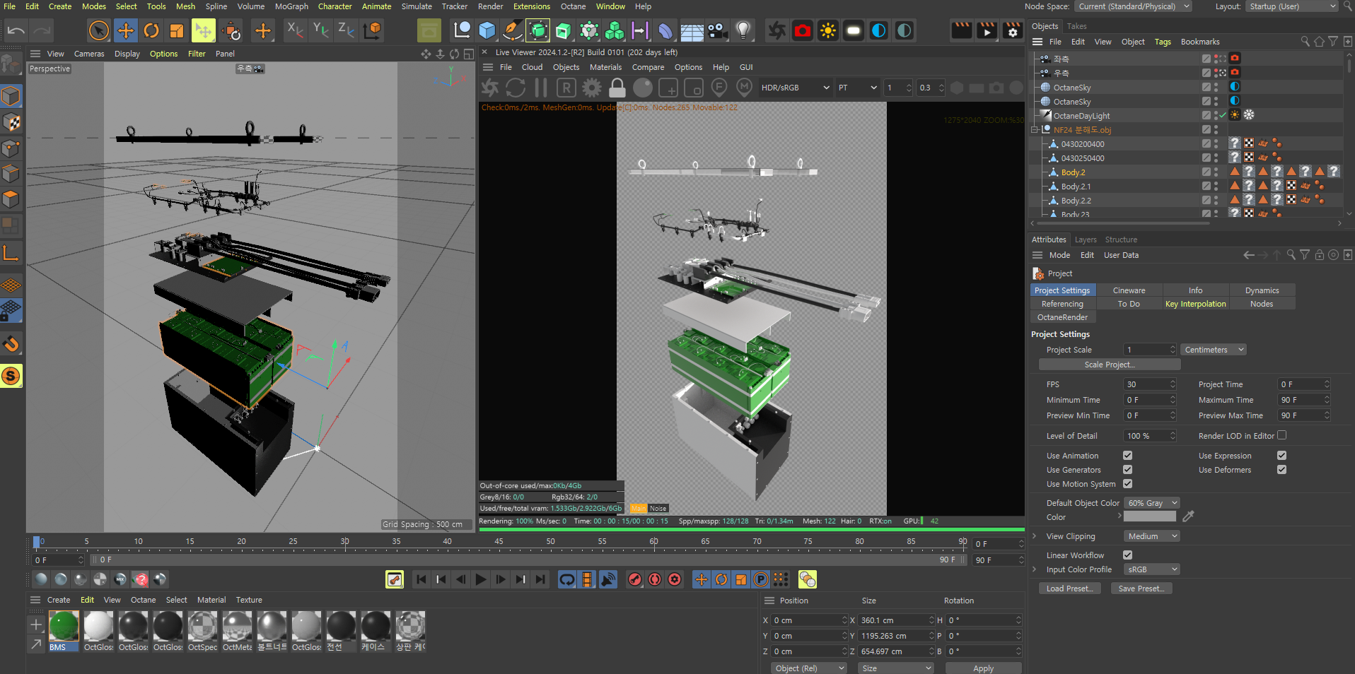
각 오브젝트를 선택 시 어떤 부분은
첨부한 이미지와 같이 하나의 오브젝트로 붙어 있는 현상이 발생합니다..
카티아에서는 각각의 오브젝트로 분리 되어있지만
시포디에서 불러오면 이렇게 붙어있네요
해결 방법 있을까요
꼭 부탁 드립니다 ㅠㅠ...
프로젝트파일을 첨부해주세요. 이미지 첨부시 본문삽입을 꼭! 해주세요.

카티아에서 STP 파일을 Moi 에서 OBJ 파일로 변환 후 불러오면
각 오브젝트를 선택 시 어떤 부분은
첨부한 이미지와 같이 하나의 오브젝트로 붙어 있는 현상이 발생합니다..
카티아에서는 각각의 오브젝트로 분리 되어있지만
시포디에서 불러오면 이렇게 붙어있네요
해결 방법 있을까요
꼭 부탁 드립니다 ㅠㅠ...
안녕하세요. 분리(Split)하면 원본 오브젝트에서 복사붙여넣기와 같은 형태로 나타내어지는데 별도 그냥 분리만은 할수없나요? ㅠ
그리고 해당 분리된 오브젝트를 Hide 처리하고 싶은데 각 폴리곤마다 개별적으로 처리하여야하는지도 궁금합니다...
| 번호 | 분류 | 제목 | 글쓴이 | 날짜 | 조회 수 |
|---|---|---|---|---|---|
| 공지 | Octane |
옥테인 크래시 관련 자주 올라오는 질문들과 해결하는 법을 정리해보았습니다.
16 |
이효원 | 2020.04.19 | 289982 |
| 공지 |
[필독] 단톡방 질문 방식 관련 공지사항
4 |
권오훈 | 2019.06.27 | 245573 | |
| 공지 | 일반 | [필독] 질문 게시판 유의사항 ! | 권오훈 | 2019.06.27 | 235073 |
| 28560 | Renderer | viewport renderer로 360f짜리 영상 뽑았는데 4 | 완전초보여 | 2026.01.17 | 146 |
| 28559 | Octane |
옥테인 데모 버전에서 렌더뷰가 까맣게 나와요 도와주세요..!!
2 |
언노운 | 2026.01.17 | 144 |
| 28558 | Octane |
옥테인 렌더할때 밝게 나오는 이유 도와주세요 ㅠㅠ
1 |
나니나 | 2026.01.16 | 176 |
| 28557 | 모델링 |
모델링 질문
2 |
지지냥 | 2026.01.16 | 151 |
| 28556 | PC조립 | 완료 그래픽 카드 질문 1 | 아구구 | 2026.01.15 | 212 |
| 28555 | Octane | 옥테인 구독 문의드려요 1 | 폴라포 | 2026.01.14 | 167 |
| 28554 | 일반 | 학생용 라이센스 가격 1 | lulimoishef | 2026.01.14 | 319 |
| » | 일반 |
완료
오브젝트 분리 방법 좀 알려주세요..!!
6 |
언노운 | 2026.01.14 | 144 |
| 28552 | Octane |
50
옥테인 설치문제... 도와주세요 ㅠ
1 |
애오애옹 | 2026.01.13 | 141 |
| 28551 | 일반 | 100 c4d 설정값과 단축키가 다 초기화가 되버렸습니다.. 왜 이런건가요? 1 | 토잉 | 2026.01.13 | 105 |
| 28550 | 모델링 |
완료
시메트리 기능을 쓰지도 않았는데 반대편도 같이 잡혀요..
2 |
동교동나무늘보 | 2026.01.13 | 143 |
| 28549 | PC조립 |
30
완료
데탑 견적 조언 부탁드립니다!
4 |
불감자7 | 2026.01.13 | 232 |
| 28548 | 일반 | CPU 추천 부탁드립니다! [Core Ultra 7 265K] vs [Core i7-14700KF] 1 | 호옹시 | 2026.01.12 | 145 |
| 28547 | 애니메이션 |
레퍼런스의 바닥이 움직이는 효과 질문해요
2 |
초보유저에용 | 2026.01.12 | 164 |
| 28546 | 모델링 |
웨이트 툴 후 미러만 하면 자꾸 한쪽손이 깨져요....
|
핸드크림 | 2026.01.12 | 111 |
폴리곤 선택 후 Split으로 분리 하시면 되지 않을까요?