
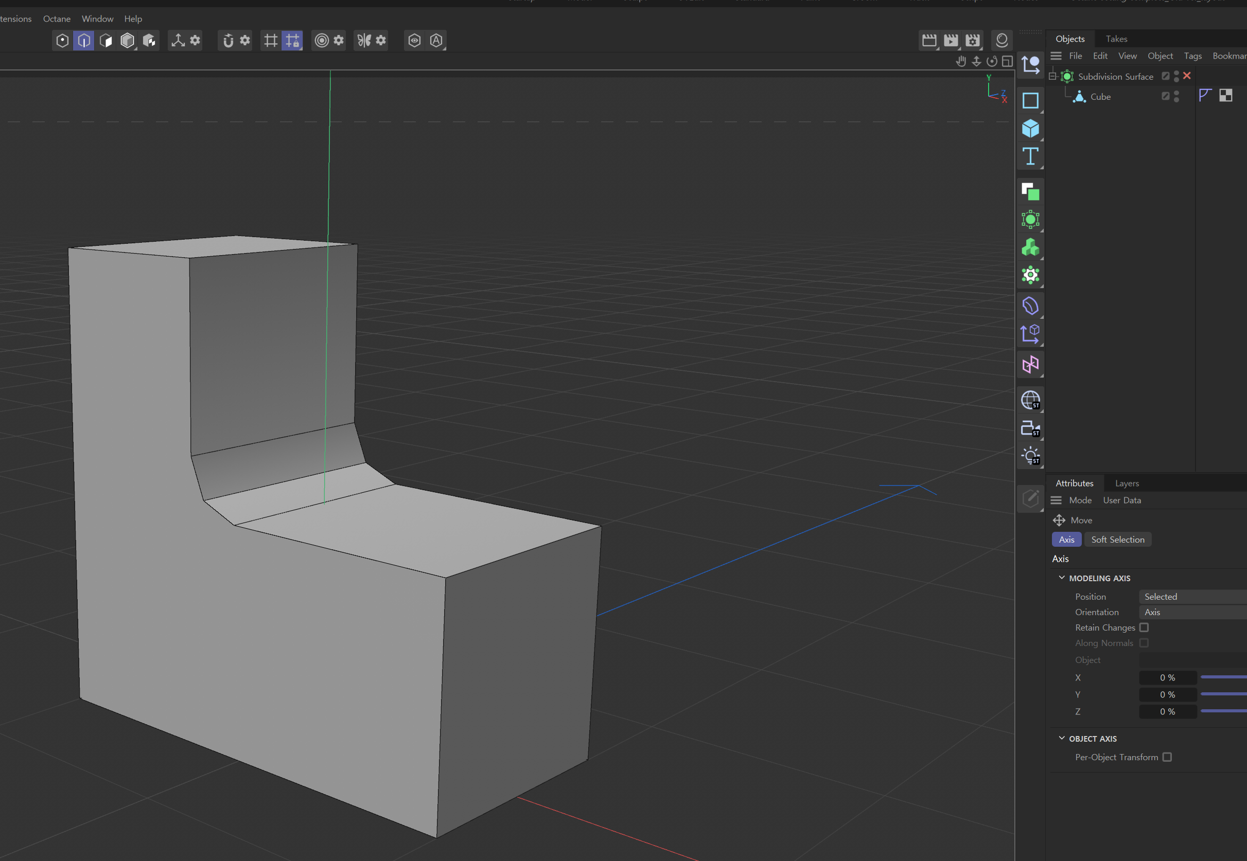
이 형태를 만들고 싶은데 쉬운 방법이 있을까요?
제가 같은 질문 작성했지만 질문을 명확히 못한거같아서 다시 작성합니다
제가 한 방법은 이렇습니다.



자꾸 섭디비전만 하면 이렇게 깨지게 됩니다.....
간단한 도형같아 보이는데 생각보다 손도 많이가고 어렵네요
혹시 깨지는거 해결법이나 괜찮은 방법이 있을까요?
| 첨부 '4' |
|---|
| 채택포인트 | 100 |
|---|

이 형태를 만들고 싶은데 쉬운 방법이 있을까요?
제가 같은 질문 작성했지만 질문을 명확히 못한거같아서 다시 작성합니다
제가 한 방법은 이렇습니다.



자꾸 섭디비전만 하면 이렇게 깨지게 됩니다.....
간단한 도형같아 보이는데 생각보다 손도 많이가고 어렵네요
혹시 깨지는거 해결법이나 괜찮은 방법이 있을까요?
| 번호 | 분류 | 제목 | 글쓴이 | 날짜 | 조회 수 |
|---|---|---|---|---|---|
| 공지 | Octane |
옥테인 크래시 관련 자주 올라오는 질문들과 해결하는 법을 정리해보았습니다.
16 |
이효원 | 2020.04.19 | 275816 |
| 공지 |
[필독] 단톡방 질문 방식 관련 공지사항
4 |
권오훈 | 2019.06.27 | 229220 | |
| 공지 | 일반 | [필독] 질문 게시판 유의사항 ! | 권오훈 | 2019.06.27 | 222902 |
| 28372 | 시뮬레이션 |
80
텍스쳐 설정 방법과 모션 알려주세요
|
상도 | 2025.10.23 | 86 |
| 28371 | X-Particle |
333
이미지 시퀀스 애니메이션과 (엑스)파티클을 달라붙게 하는 방법
2 |
eta | 2025.10.23 | 256 |
| 28370 | Renderer | 옥테인과 레드시프트중에 뭘 쓰는게 좋을까요? 3 | 옥테인실사를향하여 | 2025.10.23 | 371 |
| 28369 | 일반 | 파노라마 8K 영상 출력시 렌더 세팅을 어떻게 해야하나요? 1 | 단풍 | 2025.10.23 | 84 |
| » | 일반 |
100
완료
간단한 도형 만드는법 ㅠㅠㅠ
4 |
토잉 | 2025.10.23 | 185 |
| 28367 | 일반 |
50
완료
간단한 모형 Subdivistion
5 |
토잉 | 2025.10.23 | 98 |
| 28366 | 시뮬레이션 |
버택스 컬러 색
|
상한우유 | 2025.10.23 | 75 |
| 28365 | PC조립 |
완료
모니터 한번만 봐주세요 ㅜㅜ
6 |
동도오 | 2025.10.23 | 168 |
| 28364 | 기타 | 학생라이센스 5 | 해몽 | 2025.10.22 | 470 |
| 28363 | 모델링 | r25 fit circle이 안 보여요 ㅜㅜ 1 | 롱터우 | 2025.10.21 | 92 |
| 28362 | 일반 | 지구 + 뻗어나가는 모션 1 | 다원 | 2025.10.21 | 124 |
| 28361 | 일반 |
1
c4d 컴퓨터 세팅
1 |
상한우유 | 2025.10.21 | 114 |
| 28360 | 라이팅 |
완료
레쉽 메터리얼 에미션에서 빛이 한쪽면에서만 나오게 하는 방법
2 |
두리몽몽 | 2025.10.21 | 109 |
| 28359 | 라이팅 |
완료
옥테인 spotlight에서 빛의 시작점 지름을 늘릴 수는 없을까요?
1 |
씌포디 | 2025.10.20 | 190 |
| 28358 | 일반 |
500
환경맵 그라에디션
3 |
웰치스포도맛맛 | 2025.10.20 | 123 |
섭디 먹이면 깨지는 이유는 옆면이 N-GON 이어서 그렇습니다 사각메시, 삼각메시가 아닌 점이 더 많은 다각형이어서 그런겁니다. 해당 사진처럼 면을 잘라서 면을 사각으로 만든 후 다시 시도해보세요