주소복사 | 조회 수 239 추천 수 0 댓글 2
Atachment
첨부 '1'
?

단축키

Prev이전 문서

Next다음 문서

크게 작게 위로 아래로 게시글 수정 내역 댓글로 가기 인쇄
?

단축키

Prev이전 문서

Next다음 문서

크게 작게 위로 아래로 게시글 수정 내역 댓글로 가기 인쇄
Extra Form

시포디를 너무 오랜만에 켜서,, 아마 단축키가 SHIFT+?였던거같은데

검색해도 안나와서 혹시 아시는 분 말씀해주실 수 있을까요??

붙이기.JPG


질문과 답변

question and answer

List of Articles
번호 분류 제목 글쓴이 날짜 조회 수
공지 Octane 옥테인 크래시 관련 자주 올라오는 질문들과 해결하는 법을 정리해보았습니다. 16 file 이효원 2020.04.19 275470
공지 [필독] 단톡방 질문 방식 관련 공지사항 4 file 권오훈 2019.06.27 228871
공지 일반 [필독] 질문 게시판 유의사항 ! 권오훈 2019.06.27 222644
24412 Octane 완료 octane 영상을 넣고 렌더를 했는데 이상하게 나옵니다..도와주세요 ㅠㅠ 2 file 두루두 2023.08.05 633
24411 시뮬레이션 마블러스 피팅 날아가는 오류 file 코찔이 2023.08.04 719
24410 시뮬레이션 c4d 글씨 변형 밥밥바바밥 2023.08.04 263
24409 모델링 Transfer (alt+a)키가 먹히지 않습니다. 1 summer103 2023.08.04 948
24408 일반 듀얼모니터 쓰시는 분 계신가요 4 용감한무명 2023.08.04 852
24407 Octane octane X 라이트가 블랙으로 나옵니다. 5 file 손바닥굳은살 2023.08.04 1019
24406 일반 완료 이렇게 표면이 조각조각 난건 어떻게 해결하나요? 2 file 종이접기 2023.08.04 558
24405 일반 모션 캡쳐 fbx 데이터를 받았는데 티포즈가 없네요 ㅠㅠ 혹시 자동으로 넣어주는 프로그램이 있을까요? 3 태봉봉 2023.08.04 478
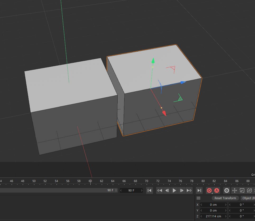
» 모델링 오른쪽 오브젝트를 왼쪽에 붙이듯이 위치해놓고 싶습니다..! 2 file summer103 2023.08.04 239
24403 일반 otoy에서 제공하던 kitbash 3d 쿠폰 cargo에서 사용 못 하는건가요? 재밌다생각보다 2023.08.03 911
24402 일반 완료 오브제는 투명 혹은 안나오고 그림자만 렌더링 하는 법 궁금합니다 3 태봉봉 2023.08.03 695
24401 Dynamics 100 완료 plane에 moextrude objesct로 돌출 효과를 만들었는데 이 돌출된 부분도 콜라이더 바디가 적용되게 할 수 없나요? 6 file 아아라 2023.08.03 307
24400 Redshift 버텍스맵으로 설정한 두 텍스쳐간의 경계가 렌더링을 하면 다르게 나옵니다...ㅠㅠ 흑흑 file 키린씨 2023.08.02 621
24399 Redshift 완료 레드시피트 3.5.16 사용중이고, C4D는 2023.2.2 사용중입니다. Render Region 관련질문드립니당 2 데스커 2023.08.02 733
24398 Renderer 완료 C4D 프리뷰 렌더링 대신 에펙으로 넘겨서 뽑는 이유..>! 2 무서운고양이 2023.08.01 726
목록
Board Pagination Prev 1 ... 274 275 276 277 278 279 280 281 282 283 ... 1906 Next
/ 1906
닫기

마이페이지

로그인을 해주세요