안녕하세요.
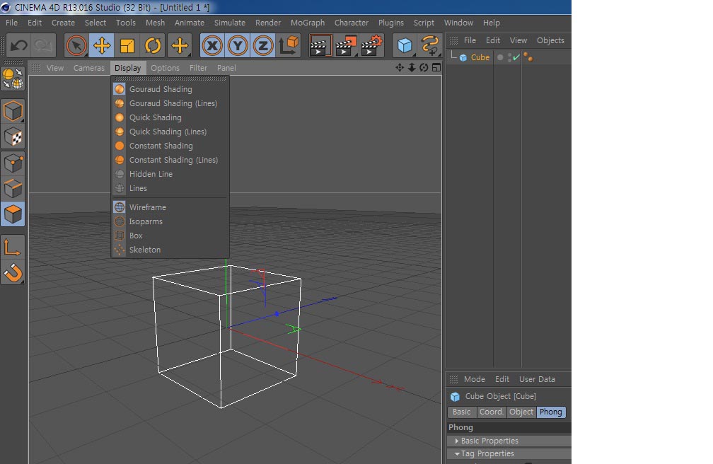
며칠전부터 갑자기 시네마 4D를 실행하고 Add Cube 아이콘을 클릭하면 폴리곤이 안보이고 선만 있는 박스가 생성됩니다.
하지만 랜더링 해보면 분명 큐브가 있긴 한데 이렇게만 보이네요.
갑자기 왜 이렇게 보이는 걸까요? ㅜㅡ

안녕하세요.
며칠전부터 갑자기 시네마 4D를 실행하고 Add Cube 아이콘을 클릭하면 폴리곤이 안보이고 선만 있는 박스가 생성됩니다.
하지만 랜더링 해보면 분명 큐브가 있긴 한데 이렇게만 보이네요.
갑자기 왜 이렇게 보이는 걸까요? ㅜㅡ


답변 감사합니다.
그런데 이게 또 Sphere는 위 아래부분만 보이고 중간은 안보여서 말씀하신 문제는 아닌것 같네요. ㅠㅠ
위에 Cube도 저렇게 보이지만 오브젝트가 선택이 안되어 있으면 그냥 아무것도 없는 빈공간으로 나옵니다.
그러나 랜더링해보면 신기하게도 물체는 보이죠.
요거랑 똑같은 질문이 맥슨 시포디 공식 트위터에도 올라오더군요, ㅎㅎ.
음.. 트위터에 답변글이라도 있으시면 주소라도 좀 알려주세요. ㅜㅜ
저현상 방금 해결했는데
ati면 그래픽 드라이버 카탈리스트 11.2 로 바꿔보세요
저두 안그러다가 얼마전부터 저래서 원인을 찾아보니 드라이버가 최근 드라이버로 깔려져 있더군요
지포스는 저런현상 한번도 없었어요 꼭 ati가 말썽이에요
아.. 넵 해보겠습니다. 답변 감사합니다.
ati 12.3까지는 괜찮습니다. 12.3을 구글에서 서치후에 찾아서 설치하세요.
wireframe 선택을 해제하세요