
모델링을 하다가 궁금한점이 생겨서 질문드립니다.
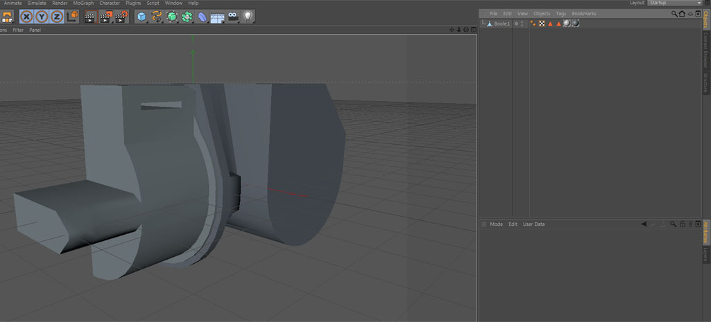
첨부이미지를 보면 그냥 간단한 오브젝트 몇개를 그냥 생성해서 만들어도 되지만..
저는 괜히 어떻게든 면을 합치고 쪼개고 정리해서 한덩어리로 만드는 버릇이 있는데..
위 그림같은 모델링을 할때..(모든 모델링 포함입니다.)
모델링을 한덩어리로 하는게 좋은건가요?
아니면 간단한 여러개의 오브젝트로 가능한 상황이라면 여러개의 오브젝트로 모양을 만드는게 좋은건가요?
뭐 시간적으로 따지면야 면을 나누고 할 시간에 여러모양의 오브젝트를 합쳐서 만드는게 빠르겠지만..
시간적인면을 제외했을때는 한덩어리가 좋은건지..여러 오브젝트를 사용하는게 좋은건지 좀 알려주세요.
(한글에 한가지 질문만 해야되는거 아는데..혹시 하이퍼넙스 공부할곳좀 없나요..;;)
간단한 여러개의 오브젝트로 가능한 상황이라면 여러개의 오브젝트로 모양을 만드는게 좋다고 생각합니다.
전 오브젝트 하나로 모델링 하는 집착을 버리고 난 후에 실력이 늘지 않았나 조심스래 짐작해봅니다.
하나로 해야 할 상황에선 하나로 해야겠지만요 ㅋ