주소복사 | 조회 수 567 추천 수 0 댓글 5
Atachment
첨부 '5'
?

단축키

Prev이전 문서

Next다음 문서

크게 작게 위로 아래로 게시글 수정 내역 댓글로 가기 인쇄
?

단축키

Prev이전 문서

Next다음 문서

크게 작게 위로 아래로 게시글 수정 내역 댓글로 가기 인쇄
Extra Form

우선 제가 시네마를 배워보자 시작한지 2일째 되는 날이라

질문을 어떻게 설명해야할지 많이 고민스럽네요

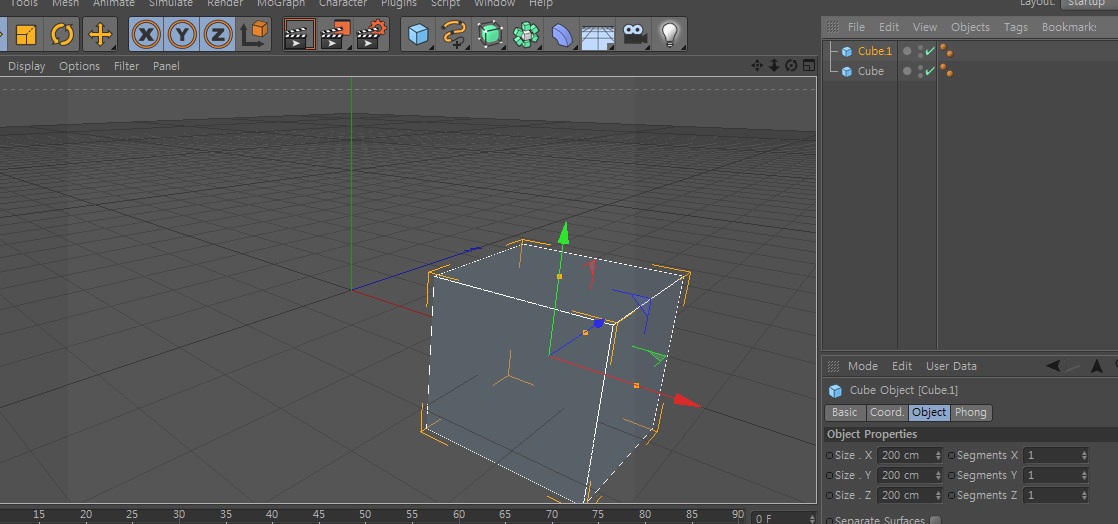
사진을 첨부해 봅니다.

1.jpg 2.jpg 3.jpg 4.jpg 5.jpg 

첫째날엔 직장 데스크탑에서 할때는 별문제없이 강좌를 따라 할수 있었는데

집에 와서 노트북으로 다시 복습할려고 하니 위에 사진들 처럼 cube를 여러개 생성했을때 화면에 다 나타나지도

않고(cube를 하나씩 선택해서 자리를 이동시킴) cube를 다시 추가 하면 하얗게 보이거나 화면이 까맣게 보이기도

하구요... 화면에서 아예 안보이기도 하네요...

 

너무 몰라서 검색조차도 힘드네요...

소중한 답변 부탁드립니다.

 

  • profile
    길동 2012.05.24 07:55 채택

    그래픽 카드 드라이버를 업데이트 해보세요~

  • ?
    난다날어 2012.05.24 10:49 Files첨부 (2)

    그래픽카드 확인 사진 첨부해 봅니다.

    제가 생각해 보니 컴맹이기도 하네요...

    1.jpg 2.jpg

     

    이게 그래픽카드 드라이버란 건가요?

    업그레이드는 어떻게 하는 건가요... 그래픽카드를 새로 사라는 것인가요?

    질문이 답답해도 좀 양해해 주세요... 전 심각하네요...

  • ?
    스펜서 2012.05.24 10:59

    [Edit] - [Preferences]-[OpenGL]탭에서 OpenGL 체크를 꺼 보시는건 어떨까요?

  • ?
    난다날어 2012.05.24 12:52

    스펜서님 그사이에 답글을 달아주셨네요...감사합니다.

    길동님 말씀처럼 그래픽카드 드라이버를 업데이트 했더니 아주 잘? 되네요...

    감사합니다.

    몰랐던것들을 하나씩 하나씩 알아간다는게 이렇게 기쁜 일인줄 몰랐었네요...

    업데이트하고 나니 노트북이 더 새것처럼 보이는것 같구요...

    열심히 공부해 봐야 겠네요...

    그럼 이만...

  • profile
    길동 2012.05.24 13:06

    첨부이미지 용량이 오버입니다.

    좀 줄여주셔야 합니다.


    질문 작성전에 공지사항 확인 부탁드립니다.


질문과 답변

question and answer

List of Articles
번호 분류 제목 글쓴이 날짜 조회 수
공지 Octane 옥테인 크래시 관련 자주 올라오는 질문들과 해결하는 법을 정리해보았습니다. 16 file 이효원 2020.04.19 265798
공지 [필독] 단톡방 질문 방식 관련 공지사항 4 file 권오훈 2019.06.27 216839
공지 일반 [필독] 질문 게시판 유의사항 ! 권오훈 2019.06.27 214760
10765 자료실의 "날아가는새" 리깅? 관련 질문 립니다. 2 file 폐인국가대표 2012.05.24 627
10764 애니메이션 안보였던 Box가 하나하나 내려오게 하는방법이 궁금합니다. 4 file 우수에찬 2012.05.24 695
10763 모델링 폴리곤 오브젝트를 평면으로 쫙~ 펴서 종이접기에 쓰는 좋은 방법이 있을까요? 2 file 비리릭 2012.05.24 1350
10762 모델링 Boolean(혹은 Boole)이후 면이 고르지 못합니다. 2 file 토튜 2012.05.24 933
10761 텍스쳐 여러 매터리얼 중복 적용 후 투명도 조절 보자 2012.05.24 689
10760 애니메이션 Plain 에니메이션 기능 질문입니다. 3 file 우수에찬 2012.05.24 695
» 기타 cube object가 화면에 이렇게 보입니다. 5 file 난다날어 2012.05.24 567
10758 애니메이션 물체가 갑자기 나타났다가 사라진다거나 하는 애니메니션을 만들고 싶습니다.~ 7 우수에찬 2012.05.23 719
10757 텍스쳐 C4D에서 HLSL이나 GLSL 쉐이더를 적용할수 있나요. 2 랩소디언 2012.05.23 607
10756 모델링 모델링에서 베벨부분이 검게 그을립니다. 2 file 포스 2012.05.23 620
10755 프로그램 파일을 열어보면 타이포의 위치가 제멋대로 변경되어있습니다. 1 비주얼쇼크 2012.05.23 366
10754 MAYA 마야와 씨포디 연동에 대해서 궁금한것이 있어 이렇게 글을 올립니다. 3 복덩어리 2012.05.23 839
10753 모델링 농구골대 모델링 하는데 그물 을 모델링 하고 싶어요 2 file 나쁜오빠 2012.05.23 1219
10752 Plugin DPIT plants 플러그인 Tree 에 윈드값주는 방법 문의드립니다. 1 file 종현 2012.05.22 887
10751 단축키 맥에서 perspective 화면이동 질문 2 강나라 2012.05.22 970
목록
Board Pagination Prev 1 ... 1172 1173 1174 1175 1176 1177 1178 1179 1180 1181 ... 1894 Next
/ 1894
닫기

마이페이지

로그인을 해주세요