미분류
2024.03.26 17:00

시포디 물체 축 변경

주소복사 | 조회 수 342 추천 수 0 댓글 2
Atachment
첨부 '1'
?

단축키

Prev이전 문서

Next다음 문서

크게 작게 위로 아래로 게시글 수정 내역 댓글로 가기 인쇄
?

단축키

Prev이전 문서

Next다음 문서

크게 작게 위로 아래로 게시글 수정 내역 댓글로 가기 인쇄
Extra Form

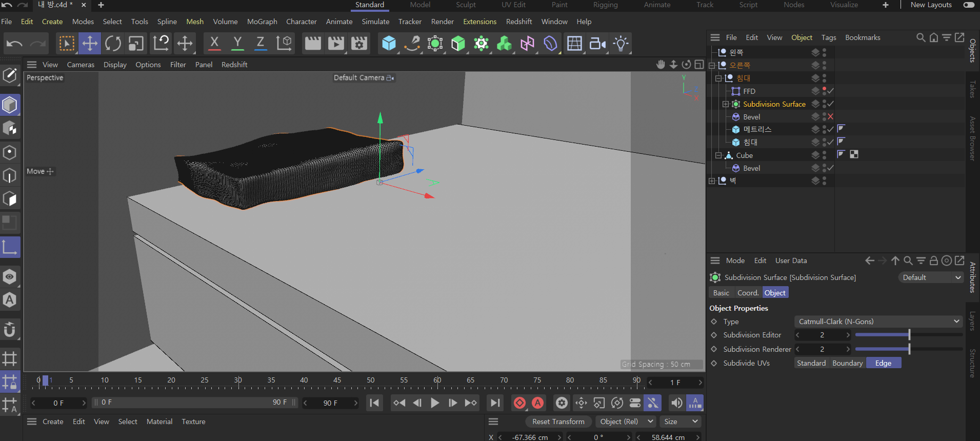
질문있습니다ㅠ 밑에 보이는 거 처럼 물체와 물체 축이 갑자기 떨어졌는데 저 축을 움직여도 물체가 안움직이고 축만 따로움직입니다ㅜㅠ 어케하면 원래대로 복구 할 수 있을까요...

KakaoTalk_20240326_165902959.png

 


질문과 답변

question and answer

List of Articles
번호 분류 제목 글쓴이 날짜 조회 수
공지 Octane 옥테인 크래시 관련 자주 올라오는 질문들과 해결하는 법을 정리해보았습니다. 16 file 이효원 2020.04.19 265833
공지 [필독] 단톡방 질문 방식 관련 공지사항 4 file 권오훈 2019.06.27 216904
공지 일반 [필독] 질문 게시판 유의사항 ! 권오훈 2019.06.27 214795
88 미분류 시포디 프로젝트 설정 창 질문드립니다. file 자이언츠 2025.07.24 248
87 미분류 완료 축 안보임 3 file 알리사 2025.07.01 236
86 미분류 50 완료 디자인 서적 책 제목 아시는분! 2 오이오 2025.03.31 275
85 미분류 50 시포디 단축키 1 상도레미 2025.03.19 328
84 미분류 100 완료 투명재질로 카메라 앞에 필터를 만든 경우 MID / OID를 뽑을 수 있나요? 1 file 씌포디 2025.03.11 313
83 미분류 Live Selection 질문드립니다. 1 file 자이언츠 2025.01.09 597
82 미분류 완료 지오메트리라는 개념이 궁금합니다. 2 자이언츠 2025.01.07 781
81 미분류 Default Camera 질문드립니다. 자이언츠 2024.11.26 559
80 미분류 시네마포디에서 장노출을 가장 자연스럽게 구현할 수 있는 법 1 키린씨 2024.10.23 757
79 미분류 100 [motion tracker 관련] 타 프로그램에서 가져온 카메라정보값에 맞게 트레킹 잡을 수 있을까요? 옥토넛 2024.08.29 319
78 미분류 듀토리얼에 있는 이 Null?질문드립니다. file 자이언츠 2024.08.19 210
77 미분류 완료 히로샷?이 뭔지 질문드립니다. 1 자이언츠 2024.08.02 603
76 미분류 spline 부드럽게 수정하는 방법 2 file 이아이 2024.04.08 727
75 미분류 완료 물체 축 오류 2 file 로코도코 2024.03.26 327
» 미분류 완료 시포디 물체 축 변경 2 file 로코도코 2024.03.26 342
73 미분류 완료 혹시 모델링은 다른프로그램으로 하고 애니메이팅이나 라이팅할때 c4d로 임포팅해서 작업하시는분 계신가요? 2 복학한닝겐 2024.03.14 611
72 미분류 사진 삽입하려는데 뷰포인트에서 back창이 왜 활성화가 안 되는건가요?? 3 file 칠면조 2023.11.29 543
71 미분류 완료 시네마포디 25버전 쓰다가 26버전으로 업데이트 했는데 25에서 쓰던 인터페이스 어떻게 끌어오나요?? 2 진구구 2023.10.04 654
70 미분류 완료 완성된 모델링 A에서 B로 교체하는 방법은 뭘까요..? 4 file 동교동나무늘보 2023.09.22 556
69 미분류 Daz 3d 프로그램 설치하였는데 좀 글자가 흐려보이는데 혹시 도움좀부탁드립니다. file 비두드 2023.08.28 369
목록
Board Pagination Prev 1 2 3 4 5 Next
/ 5
닫기

마이페이지

로그인을 해주세요