안녕하세요. 만들고 싶은게 있는데 어떻게 해야할지 몰라서 이렇게 글을 올리게 되었습니다.
만들고싶은게

이런모양으로 물이 네모 형태로 차오르는것을 만들려고 했는데요
네모 스플라인으로 램덤값주어서 일단 차오르게 만들었고 좀더
디테일하게 HOT4D라는걸 주었는데 네모 밑면이 동시에 값이 적용되어서 깨지는데 위면만 효과 적용되게 할수 있는 방법이 있을까요?

윗사진이 HOT4D 안준상태였는

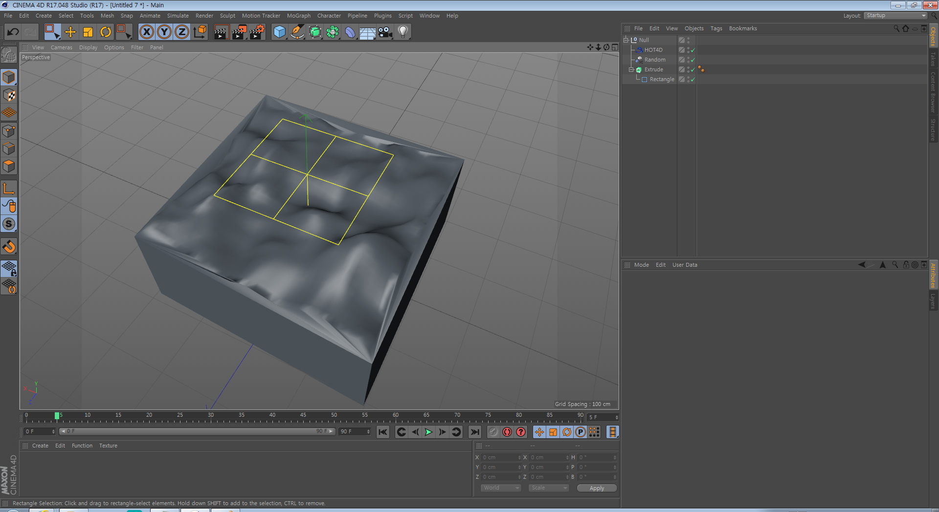
윗사진은 HOT4D 준상태로 약간더 디테일이 올라가지는데

HOT4D 준상태에서는 밑면도 같이 먹어요

이 윗 사진은 HOT4D 안줘서 밑면이 안먹고요
방법좀알려주세요 ㅜㅜ
qna.c4d
참고하세요.