프로젝트파일을 첨부해주세요. 이미지 첨부시 본

저상태로 고정시켜 하나의 옵젝으로 만들고 싶어요.
| 첨부 '1' |
|---|
프로젝트파일을 첨부해주세요. 이미지 첨부시 본

저상태로 고정시켜 하나의 옵젝으로 만들고 싶어요.
2023.2.2
| 번호 | 분류 | 제목 | 글쓴이 | 날짜 | 조회 수 |
|---|---|---|---|---|---|
| 공지 | Octane |
옥테인 크래시 관련 자주 올라오는 질문들과 해결하는 법을 정리해보았습니다.
16 |
이효원 | 2020.04.19 | 335741 |
| 공지 |
[필독] 단톡방 질문 방식 관련 공지사항
4 |
권오훈 | 2019.06.27 | 291550 | |
| 공지 | 일반 | [필독] 질문 게시판 유의사항 ! | 권오훈 | 2019.06.27 | 275838 |
| 4684 | 모델링 |
모델링에서 Bend로 접을 때 안쪽으로 들어가서 접히게 할 수 없을까요?
1 |
파김치 | 2025.12.29 | 415 |
| 4683 | 모델링 |
완료
bevel에서 chamfer랑 solid 선택이 안보입니다..ㅠ
2 |
무수 | 2025.12.24 | 288 |
| 4682 | 모델링 |
character 관절심기
1 |
파란휴지 | 2025.12.22 | 289 |
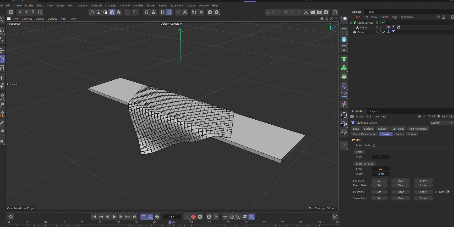
| » | 모델링 |
완료
cloth tag 적용후 고정하는것이 가능한가요?
2 |
파란휴지 | 2025.12.10 | 315 |
| 4680 | 모델링 |
스플라인을 오브젝트에 아치형태로 붙히고싶습니다!
완료
스플라인을 오브젝트에 아치형태로 붙히고싶습니다!
1 |
박꼬얌 | 2025.12.05 | 268 |
| 4679 | 모델링 |
시포디 3D 모델링 소스
2 |
doavmem123 | 2025.11.27 | 427 |
| 4678 | 모델링 |
완료
앞 유리창을 뚫기
4 |
예감 | 2025.11.26 | 365 |
| 4677 | 모델링 |
완료
선 선택모드 핸들이 월드축에 생성됩니다..!
1 |
박꼬얌 | 2025.11.25 | 331 |
| 4676 | 모델링 |
이런 배경은 어떻게 만드나요...
1 |
돈가스정식 | 2025.11.05 | 451 |
| 4675 | 모델링 |
c4d에서 뿌려진 시럽은 어떻게 표현해야하나요?
4 |
보마니 | 2025.11.03 | 530 |
| 4674 | 모델링 |
c4d symmetry 최신 버전에서 delete polygons on axis 라는 기능을 대체할 수 있는 기능이 있을까요? ㅠㅠ
2 |
보마니 | 2025.10.31 | 387 |
| 4673 | 모델링 | 완료 블렌더 abc 파일 만들기... 3 | 팍팍팍 | 2025.10.30 | 400 |
| 4672 | 모델링 | r25 fit circle이 안 보여요 ㅜㅜ 1 | 롱터우 | 2025.10.21 | 335 |
| 4671 | 모델링 |
완료
섭디비전관련 질문드립니다..!
4 |
박꼬얌 | 2025.10.17 | 428 |
| 4670 | 모델링 |
완료
클로너 설정
1 |
경 | 2025.10.13 | 357 |
| 4669 | 모델링 |
300
안녕하세요. 클라이밍 로프 모델링 관련하여 질문 드립니다.
|
88라이트 | 2025.10.13 | 323 |
| 4668 | 모델링 |
100
완료
일정한 간격의 고리모양 만들기
2 |
규들 | 2025.10.09 | 290 |
| 4667 | 모델링 |
50
bevel 부분에 폴리곤 처리
5 |
규들 | 2025.10.06 | 370 |
| 4666 | 모델링 |
80
완료
라인 컷 툴 사용방법 알려주세요
1 |
상도 | 2025.09.26 | 392 |
| 4665 | 모델링 |
오브젝트를 만들고 옥테인 라이트 뷰어를 키면 모델링이 나와야 하는데 흰화면으로 보여요...
2 |
남뭐시기 | 2025.09.18 | 447 |